Skip to navigation Skip to main content
  • Home
  • Pulse
    • Design & Systems
    • Future Tech
    • Mind & Potential
    • Sustainability
  • Method
  • Programs
  • Insights
  • Store
Menu
Berklee College of Music Students Furious That It's Offering an AI "Songwriting" Class
15 Apr
Future Tech
Posted by author-avatar metadiagram
April 15, 2026

Berklee College of Music Students Furious That It’s Offering an AI “Songwriting” Class

Sign up to see the future, today ...
Continue reading
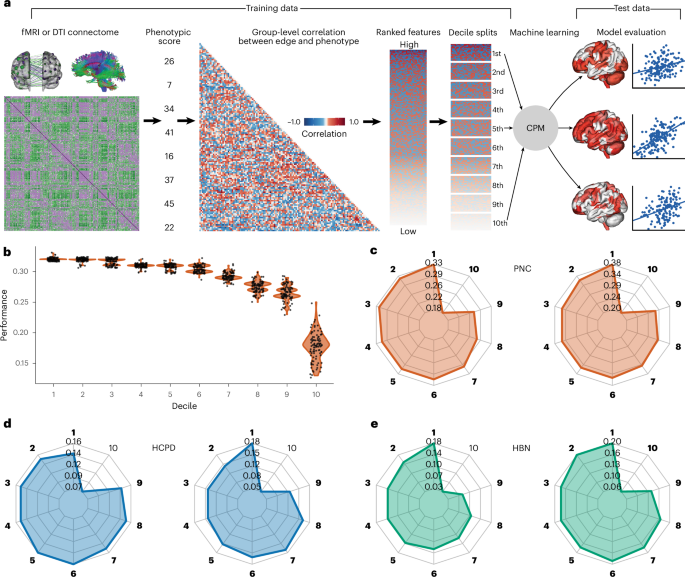
Feature selection leads to divergent neurobiological interpretations of brain-based machine learning biomarkers
15 Apr
Mind & Potential
Posted by author-avatar metadiagram
April 15, 2026

Feature selection leads to divergent neurobiological interpretations of brain-based machine learning biomarkers

Genon, S., Eickhoff, S. B. & Kharabian, S. Linking interindividual variability in brain structure to behaviour. Nat. Rev...
Continue reading
The perfect successor to Lost has been hiding from me for years
15 Apr
Future Tech
Posted by author-avatar metadiagram
April 15, 2026

The perfect successor to Lost has been hiding from me for years

Ever since Jack decided to stay behind in 2010, I’ve been searching for something to give me the same feeling that Lost did. I cra...
Continue reading
The Future of UI Design is Agentic Design
15 Apr
Design & Systems
Posted by author-avatar metadiagram
April 15, 2026

The Future of UI Design is Agentic Design

Deep dive into Anima AI agent for Figma2026 is the year that redefines how we design products. In 2026, when we need to create a new de...
Continue reading
Reid Hoffman weighs in on the 'tokenmaxxing' debate
15 Apr
Future Tech
Posted by author-avatar metadiagram
April 15, 2026

Reid Hoffman weighs in on the ‘tokenmaxxing’ debate

Days after Meta sh...
Continue reading
Trump and the Illinois governor keep feuding over an invasive fish
15 Apr
Sustainability
Posted by author-avatar metadiagram
April 15, 2026

Trump and the Illinois governor keep feuding over an invasive fish

This story is a partnership between Grist and
Continue reading
AI Slop Is Making the Internet Fake-Happy
15 Apr
Future Tech
Posted by author-avatar metadiagram
April 15, 2026

AI Slop Is Making the Internet Fake-Happy

To anyone with a pulse and a smartphone, it’s obvious that the internet has an AI slop problem. The issue has grown more severe si...
Continue reading
Doing this throughout life may cut Alzheimer’s risk by 38%
15 Apr
Mind & Potential
Posted by author-avatar metadiagram
April 15, 2026

Doing this throughout life may cut Alzheimer’s risk by 38%

Engaging in mentally stimulating activities across your lifetime, including reading, writing, and learning new languages, may be linked...
Continue reading
The best internal communication tools of 2026: Expert tested and reviewed
15 Apr
Future Tech
Posted by author-avatar metadiagram
April 15, 2026

The best internal communication tools of 2026: Expert tested and reviewed

Hybrid work has turned internal comms into a business-critical function. It's especially important for orgs that work remotely acr...
Continue reading
Individual versus group-based interventions: a systematic review and meta-analysis of physical activity, functional, psychosocial and health outcomes
15 Apr
Mind & Potential
Posted by author-avatar metadiagram
April 15, 2026

Individual versus group-based interventions: a systematic review and meta-analysis of physical activity, functional, psychosocial and health outcomes

Search overviewOf 16,779 records identified, 71 studies (k = 523 effects) were included in the meta-analysis acr...
Continue reading
  • «
  • ‹
  • 10
  • 11
  • 12
  • 13
  • 14
  • ›
  • »
Instagram Threads X-twitter Linkedin
  • Terms & Conditions
  • Privacy Policy
  • Contact
  • Store
  • Subscribe

© 2026 MetaDiagram™. All rights reserved.

Subscribe to MetaDiagram Newsletter

Be the first to know about upcoming workshops, exclusive deals, and special offers.

Will be used in accordance with our Privacy Policy

  • Home
  • Pulse
    • Mind & Potential
    • Future Tech
    • Sustainability
    • Design & Systems
    • Culture & Team
  • Insights
  • Method
  • Programs
  • Store